我院蒋沁/颜标/赵晨研究团队采用Cre条件敲降模型研究cZNF532在糖尿病视网膜病变中的机制
发布日期:2020-05-06
近日,南京医科大学第四临床医学院附属眼科医院在线发表了糖尿病视网膜病变的最新成果。论文以“Circular RNA-ZNF532 regulates diabetes-induced retinal pericyte degeneration and vascular dysfunction”为题,在权威杂志《Journal of Clinical Investigation》发表,该杂志最新影响因子为12.282,报道糖尿病视网膜病变中环状RNA cZNF532高表达,与视网膜血管周细胞退化有关。本课题组通过Cre杂交的条件性敲降cZNF532的模型研究发现cZNF532可以通过竞争性结合miR-29a-3p,促进NG2,LOXL2和CDK2的表达。南京医科大学附属眼科医院蒋沁,复旦大学附属眼耳鼻喉医院颜标,赵晨为本文的共同通讯作者。糖尿病视网膜病变血管周细胞特异性高表达cZNF532 为筛选高糖诱导的高表达的circRNA分子,通过高通刺激后芯片分析差异表达circRNA分子,本课题组在人视网膜周细胞中发现了来自ZNF532的一个circRNA,circ_0047814 (circBase ID: hsa_circ_0047814; circBank ID: hsa_circZNF532_007)表达异常。通过Sanger测序证明了Junction位点的序列,RNase R处理证明是环形分子。RNA-FISH结果显示cZNF532主要定位于胞质中。小鼠糖尿病模型不同时间段的视网膜血管细胞QPCR检测表明cZNF532在糖尿病模型中显著高表达。血管周细胞中高糖,氧化应激(H2O2处理)或炎症刺激(VEGF,IL-6,TNF-α处理)均可显著促进cZNF532的表达。人视网膜血管内皮细胞(HRVECs)中对应的变化不明显。说明高糖刺激后cZNF532在视网膜血管周细胞中特异性的表达增高。

图1 circRNA表达谱分析将cZNF532鉴定为糖尿病视网膜病变的潜在调节因子([1])
cZNF532在视网膜血管周细胞中功能研究cZNF532特异性的siRNA能够有效敲降cZNF532,但对母基因ZNF532没有影响。血管周细胞中干扰cZNF532可显著降低周细胞标志物的表达,如(PDGFR)-β,α-SMA,Desmin以及NG2。Matrigel共培养实验表明干扰 cZNF532显著降低血管周细胞向HRVECs聚集的能力,并且增加周细胞对大分子的通透性。MTT分析表明干扰cZNF532可抑制血管周细胞的增殖能力,诱导G0/G1期阻滞,促进血管周细胞的凋亡。 图2 cZNF532在体外调节视网膜周细胞功能([1])
体内cZNF532调节视网膜周细胞功能和血管完整性 糖尿病模型中通过玻璃体注射cZNF532的shRNA载体能够显著抑制cZNF532的表达,IB4和NG2染色可检测视网膜血管周细胞覆盖的程度。结果表明在个月的时间点,单独的糖尿病模型组和单独干扰cZNF532组没有显著的周细胞覆盖度变化,但糖尿病组联合干扰cZNF532能显著降低血管周细胞的覆盖度。第二至第六个月,单独的糖尿病模型组和单独干扰cZNF532组呈现出周细胞覆盖度的显著变化,两者组合后周细胞在血管覆盖度差异更明显。Evans blue实验表明干扰cZNF532可显著增视网膜的渗漏。

图3 cZNF532在体内调节糖尿病诱导的视网膜血管功能障碍([1])
血管周细胞条件性敲降cZNF532Cre条件敲除模型可以客观而系统地研究目的基因在不同组织器官发生、发育或疾病发生、治疗过程中的作用与机制,在传统mRNA基因的功能研究中扮演着非常关键的作用。circRNA目前还没有成熟的敲除体系,尤其是考虑到不影响母基因的表达,但基于shRNA的敲降是可行的。为此,本课题组设计了Cre条件诱导表达shRNA的AAV载体,通过注射AAV载体到Cre模型小鼠中实现条件性敲降circRNA的动物模型。本课题组采用PDGFR-β-cre小鼠,该小鼠的Cre酶仅在PDGFR-β基因阳性的细胞和组织中表达,例如血管周细胞等等。用该基因的启动子构建的Cre小鼠也可以实现在这些类型的细胞中特异性表达Cre酶。结果显示在该模型中,可以特异性对血管周细胞的cZNF532实现条件性敲降,而血管内皮细胞中没有发生变化。在这种条件性敲降cZNF532模型中分析血管周细胞覆盖度和血管完整性,结果表明敲降血管周细胞中cZNF532可以显著降低血管周细胞覆盖度和血管完整性。 图4 血管周细胞条件性敲降cZNF532影响糖尿病诱导的视网膜血管功能([1])
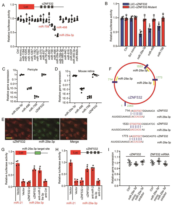
cZNF532 竞争性结合miR-29a-3p基于荧光素酶报告基因筛选,本课题组发现miR-29a-3p是cZNF532竞争性结合的下游miRNA分子。通过突变分析,QPCR表达检测,共定位分析,荧光素酶报告基因分析等实验验证了这一竞争性结合的作用关系。进一步验证了CSPG4,LOXL2和 CDK2是miR-29a-3p的下游靶基因。 图5 cZNF532通过在体外充当miRNA海绵来调节周细胞功能([1])
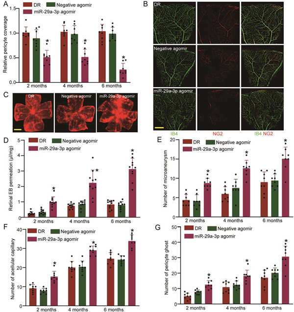
cZNF532 竞争性结合miR-29a-3p的体内作用机制 为证明cZNF532-miR-29a-3p-NG2/LOXL2/CDK2通路在糖尿病视网膜病变模型中与视网膜周细胞功能和血管完整性的关系。应用miR-29a-3p激动剂可显著降低血管周细胞的覆盖度和血管完整性。最后,本课题组通过临床样本分析验证cZNF532-miR-29a-3p-NG2/LOXL2/CDK2通路,证明该通路与糖尿病导致的视网膜血管功能障碍有一定的关系。

图6 体内验证cZNF532-miR-29a-3p-NG2/LOXL2/CDK2通路 ([1])临床标本验证cZNF532-miR-29a-3p-NG2/LOXL2/CDK2通路最后,本课题组通过临床样本分析验证cZNF532-miR-29a-3p-NG2/LOXL2/CDK2通路,证明该通路与糖尿病导致的视网膜血管功能障碍有一定的关系。 图7 临床标本验证cZNF532-miR-29a-3p-NG2/LOXL2/CDK2通路 ([1])
cZNF532作用机制模型 本文发现糖尿病视网膜病变中cZNF532高表达,cZNF532可以通过竞争性结合miR-29a-3p,调控了NG2/LOXL2/CDK2等基因的表达,最终影响周细胞在视网膜血管的覆盖水平和血管通透性,在糖尿病视网膜病变过程中发挥作用。 图8 cZNF532作用机制模型([1])
参考文献:1. Jiang, Q., et al., Circular RNA-ZNF532 regulates diabetes-induced retinal pericyte degeneration and vascular dysfunction. J Clin Invest, 2020.